About
Full Stack Engineer with a frontend focus, building fast, functional web experiences. Think technical precision meets creative problem-solving.
I craft premium landing pages—most free because I'm generous. Also share animation tricks and components at @blog-t7labs. Demos at @tae7labs.
Currently working on a secret UI app and learning Framer.
And for fun? State-level boxer. Gold and Bronze. Bringing that same discipline (and punchline) to code.
Work Experience
Skills
Check out my latest work
I've built everything from simple sites to complex web apps. Here are a few favorites.

RepoSense
RepoSense transforms GitHub repositories into intelligent, conversational workspaces. Upload any repo and get AI-powered file summaries, natural language Q&A about your codebase, meeting transcription with issue extraction, and team collaboration features.

DevRooms
DevRooms enables real-time developer collaboration with shared coding environments, integrated video conferencing via GetStream.io, and GitHub integration, built with Next.js 14 and a responsive UI.

LinkedIn Free Search
A Chrome extension that extracts LinkedIn profiles from recommendations based on company name, auto-generates Google search URLs, filters only 'Connect' users, and exports clean data to CSV or Excel for effortless networking.

Amber Films Studio
A cinematic storytelling studio website showcasing premium film projects, team members, awards, and client work with elegant dark aesthetics and smooth animations.

CallClarity
A modern SaaS landing page template for an AI call intelligence platform, designed to showcase automated QA, SOP compliance monitoring, and conversation analytics with a clean enterprise-focused layout.

T7Labs Blog
A blog showcasing modern UI components, landing page templates, animations, and advanced frontend techniques. It acts as a working laboratory where design experiments, layouts, and premium landing page patterns are built and explained.

T7Labs Demo
A Next.js demo showcasing modern UI components, animations, and frontend techniques featured on the T7Labs blog

Intellisaas
All-in-one AI-powered creative platform featuring article generation, blog title creation, image generation from prompts, background/object removal, resume review, and community collaboration.

Mindly AI
A high-converting course landing page template designed to showcase your AI curriculum, build trust with testimonials, and drive course sign-ups with clear CTAs — perfect for educators selling AI courses online.

AI Chatbot
A modern Next.js 14+ chatbot powered by Google Gemini 1.5 Flash, with real-time streaming, multi-session chat, code editing, and a responsive UI with dark/light mode.

FocusTube
A Chrome extension designed to fight YouTube distraction by hiding the homepage, removing video recommendations and comments, auto-redirecting Shorts, and giving you control over notifications—so you watch intentionally and leave on your own terms.

Cluster
A modern frontend template built alongside a fully functional Kanban application. Cluster combines a clean, scalable UI foundation with static authentication, protected routes, and localStorage persistence.

BuilderSignal
The Founder's Journey is a high-performance personal brand template designed to showcase SaaS execution and startup insights with a refined dark aesthetic.

Dream House
A modern property marketplace platform enabling users to browse, buy, sell, and rent properties with user authentication, property management, and messaging capabilities.

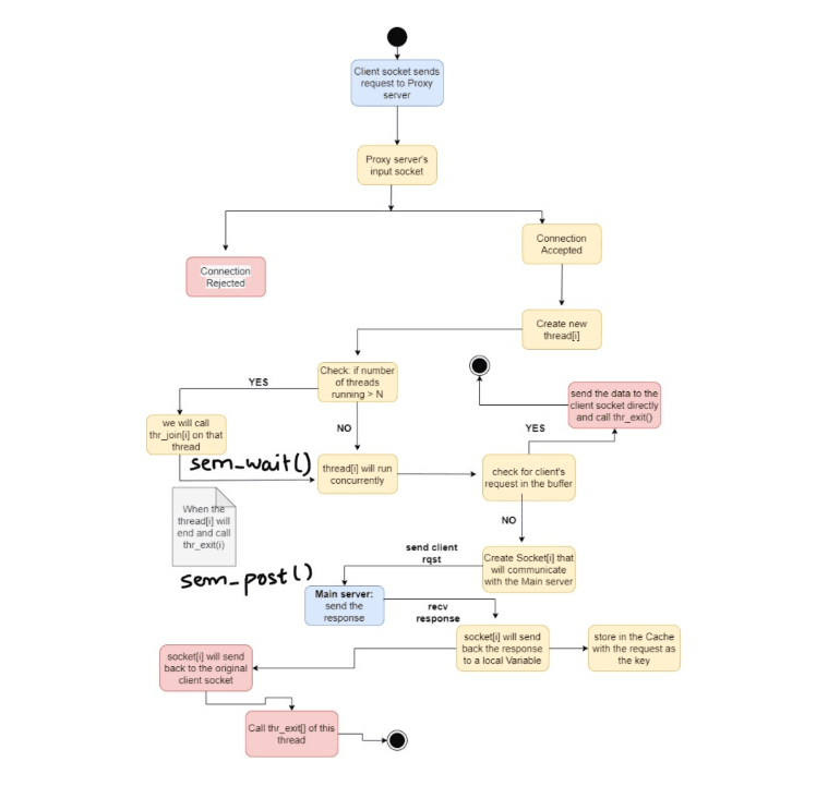
Multi-Threaded Proxy Server
A multi-threaded HTTP proxy server in C with an LRU cache, supporting concurrent client connections using POSIX threads, semaphores, and mutexes for efficient response caching.

CryptoPlace
A React-based app for real-time cryptocurrency data, fetching market rankings, prices, and 24-hour fluctuations from CoinGecko API with an interactive UI and chart.

Minimal Portfolio Template
A minimal and modern portfolio template featuring smooth animations, text reveal effects, and responsive design. Built with cutting-edge web technologies for developers and designers to showcase their work professionally.

Streamerzz
A sleek, animated, and responsive landing page for Streamerzz, a next-gen streaming toolkit. Built with React, Tailwind CSS, and Framer Motion, featuring dynamic animations, pricing plans, and testimonials.

Nike Landing Page
A sleek, animated Nike-inspired landing page built with Next.js 15 and Framer Motion, showcasing responsive design and modern UI for an engaging user experience.

Gotham Legends
A web-based platform featuring interactive 3D models and animations of Gotham's characters, optimized for smooth performance in local and cloud environments.
Professional Achievements
Showcasing my commitment to continuous learning and professional development through industry-recognized certifications.
Microsoft
2025
Microsoft Certified: Azure Fundamentals
Validates foundational knowledge of cloud concepts, core Azure services, security, privacy, compliance, and trust. Suitable for both technical and non-technical professionals working with Microsoft Azure.
View Certificate →
Oracle Cloud
August 2025
Oracle Certified Foundations Associate
It validates core Oracle Cloud Infrastructure knowledge.Relevant for technical and non-technical roles, including development, procurement, and management.
View Certificate →
Oracle Cloud
September 2025
Oracle AI Vector Search Certified Professional
It validates expertise in using Oracle Database 23ai for AI-driven applications like vector searches and RAG. Designed for DBAs and developers with Python and AI/ML familiarity.
View Certificate →
MongoDB Database
June 2025
MongoDB Certified Associate Database Administrator
MongoDB database implementation, configuration, and administration skills including CRUD operations and replication.
View Certificate →
Oracle Cloud
August 2025
Oracle Cloud Certified AI Foundations Associate
Foundational AI, ML, and Generative AI knowledge within Oracle Cloud Infrastructure environment.
View Certificate →
Oracle Cloud
August 2025
Data Platform Certified Foundations Associate
This certification validates foundational knowledge of the core data management cloud services offered on the Oracle Cloud Infrastructure (OCI) platform.
View Certificate →
MongoDB Atlas
June 2025
MongoDB Certified Associate Atlas Administrator
MongoDB Atlas cloud deployment management, security best practices, and performance optimization.
View Certificate →
Oracle Cloud
August 2025
MySQL HeatWave Implementation Associate
This certification validates foundational knowledge of the core data management cloud services offered on the Oracle Cloud Infrastructure (OCI) platform.
View Certificate →Get in Touch
Want to chat? Just shoot me a dm with a direct question on twitter and I'll respond as fast as I can.





